edddh

edddh

当前位置 :   edddh>edddh公开 >文件中心>政策解读

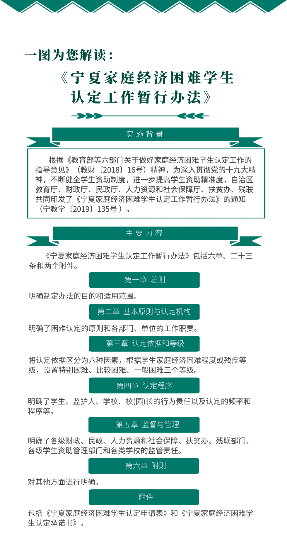
一图读懂《宁夏家庭经济困难学生认定工作暂行办法》

解读方式 图文方式 生成日期 2023-02-03
来源 宁夏教育厅 解读单位 宁夏教育厅


扫一扫在手机打开当前页

edddh

中国政府网    |    登录个人中心       网站支持IPV6

主办单位:edddh       网站地图

宁ICP备10000726号 宁公网安备64010602000544号       网站标识码:6400000030

版权所有:edddh-EDD动漫资源导航 联系电话:0951-5559064